SORTING AND INSPECTION

We provide a wide range of sorting and inspection services onsite at one our our two facilities or we can send a team to your plant or your suppliers plant to sort suspect parts.

Visual Inspections

Dimensional & Gauge Inspection

 

Go, No-Go Gauging Inspections

On-site Labor & Inspection Services

Dimensional Inspections

Functional Testing Per Customer Specifications

Re-work

 

HMW offers a variety of rework solultions aimed to address a wide range of defects, such as manufacturing imperfections to packaging errors. Including but not limited to; honing, tapping, machining, grinding, etc.

Please contact us to address your specific needs.

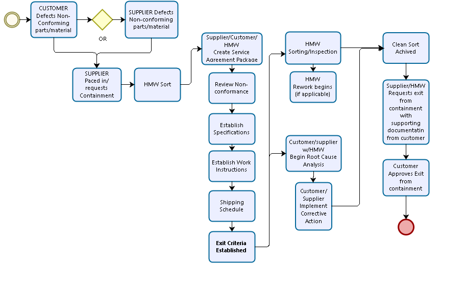
Shipping and Containment

 

Containing non-conforming parts and implementing inspection and sorting to ensure defect-free parts/materials are properly identified and delivered to your customer.

Assembly/Kitting & Repacking

 

HMW has the capacity to organize and fulfill large scale production orders on a short or long-term production basis. Components can be stored and inventoried as needed or simply assembled and shipped. HMW helps our customers save time, space and money while increasing efficiency and allowing them to maintain total control of there completed product quality.

HMW performs kitting in accordance with customer specified instruction. We handle kitting - small to large products, crates or pallets. The kits can then be stored at our warehouse until needed - ensuring you never miss a deadline.

 

  • Assembly

  • Subassembly

  • Disassembly

  • Kitting

  • Packaging

  • Rework

  • Warehousing

 

Product Launch

 

HMW will get to know each product and understand the market it targets. We guide you through the initial steps of pre-launch and follow through to the implementation and retention stages.

Training

 

HMW will get to know the process of each job we take on and have the ability to train on any process.

 

 

  • FMEA
  • Control Plan
  • Root Cause Analysis
  • Quality Gate, etc.

Customers are provided daily with Services Agreement Information which includes - Details of the project, workflow, inspection instructions, daily data and pareto chart.